Viacheslav Eremin | Microservice with report of QEMU-KVM server (VirtualMachines, Storage, Network). Also demo of Linq, Lambda, Inheritance model.
(CORE) CORE (2021)

Microservice with report of QEMU-KVM server (VirtualMachines, Storage, Network). Also demo of Linq, Lambda, Inheritance model.

Full code of this API I have publish to https://github.com/Alex-1347/ParseServerResponse/tree/main.


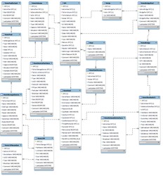
This is MySql structure of this project. Database not fit to strong relation 1:1, 1:M, M:1, M:M, for example in this project FinancialBroker - MDI application with EF code first database., because information about KVM collection be various unrelated Linux console command. Result of each command usually create one table. Therefore relation of table is confused.



But result of this API is clear and describe state of each QEMU-KVM servers - KvmReport.json.


This is main part of my code. First part is simple buffer to read raw table from SQL.


   1:  Imports MySqlConnector
   2:   
   3:  Partial Module Program
   4:      Public Class AdmKvmBridge
   5:          Property i As Integer
   6:          Property toKvmNetwork As Nullable(Of Integer)
   7:          Property toKvmVlanSwitch As Nullable(Of Integer)
   8:          Property Name As String
   9:          Property Id As String
  10:          Property STP As String
  11:          Property Ip As String
  12:          Property Comment As String
  13:          Property LastUpdate As DateTime
  14:      End Class
  15:      Public Class AdmKvmDevicePartition
  16:          Property i As Integer
  17:          Property ToKvmStorageDevice As Nullable(Of Integer)
  18:          Property ToKvmLvmDevice As Nullable(Of Integer)
  19:          Property Name As String
  20:          Property Type As String
  21:          Property UUID As String
  22:          Property PartUUID As String
  23:          Property PtType As String
  24:          Property PartLabel As String
  25:          Property BlockSize As String
  26:          Property Size As String
  27:          Property Start As Long
  28:          Property [End] As Long
  29:          Property Sectors As Long
  30:          Property Comment As String
  31:          Property LastUpdate As DateTime
  32:      End Class
  33:      Public Class AdmKvmHost
  34:          Property i As Integer
  35:          Property ServerName As String
  36:          Property OsVersion As String
  37:          Property KvmVersion As String
  38:          Property UserName As String
  39:          Property Password As String
  40:          Property CpuModel As String
  41:          Property CpuCount As Integer
  42:          Property CpuSocket As Integer
  43:          Property CorePerSocket As Integer
  44:          Property ThreadPerSocket As Integer
  45:          Property NumaCell As Integer
  46:          Property MemorySize As Long
  47:          Property MainServerIP As String
  48:          Property Location As String
  49:          Property MonthPrice As Decimal
  50:          Property Comment As String
  51:          Property LastUpdate As DateTime
  52:      End Class
  53:      Public Class AdmKvmHostAccess
  54:          Property i As Integer
  55:          Property toKvmHost As Integer
  56:          Property toUser As Integer
  57:          Property FromIp As String
  58:          Property Comment As String
  59:          Property LastUpdate As DateTime
  60:      End Class
  61:      Public Class AdmKvmLVM
  62:          Property i As Integer
  63:          Property ToKvmStorage As Integer
  64:          Property PartName As String
  65:          Property LvmName As String
  66:          Property Fmt As String
  67:          Property Size As String
  68:          Property Free As String
  69:          Property Comment As String
  70:          Property LastUpdate As DateTime
  71:      End Class
  72:      Public Class AdmKvmLVMmember
  73:          Property i As Integer
  74:          Property toKvmLVM As String
  75:          Property DeviceName As String
  76:          Property UUID As String
  77:          Property Type As String
  78:          Property BlockSize As String
  79:          Property Comment As String
  80:          Property LastUpdate As DateTime
  81:      End Class
  82:      Public Class AdmKvmNetworkInterface
  83:          Property i As Integer
  84:          Property toKvmHost As Integer
  85:          Property Name As String
  86:          Property Ip As String
  87:          Property Gateway As String
  88:          Property Netmask As String
  89:          Property Broadcast As String
  90:          Property Mac As String
  91:          Property Comment As String
  92:          Property LastUpdate As DateTime
  93:      End Class
  94:      Public Class AdmKvmPool
  95:          Property i As Integer
  96:          Property toStorageDevice As Integer
  97:          Property Type As String
  98:          Property Name As String
  99:          Property State As Integer
 100:          Property Autostart As Integer
 101:          Property UUID As String
 102:          Property Format As String
 103:          Property Path As String
 104:          Property Capacity As Long
 105:          Property Allocation As Long
 106:          Property Available As Long
 107:          Property Comment As String
 108:          Property LastUpdate As DateTime
 109:      End Class
 110:      Public Class AdmKvmStorageDevice
 111:          Property i As Integer
 112:          Property ToKvmHost As Integer
 113:          Property Name As String
 114:          Property DiskType As String
 115:          Property DiskId As String
 116:          Property Model As String
 117:          Property Capacity As String
 118:          Property SectorSize As String
 119:          Property Bytes As Long
 120:          Property Sectors As Long
 121:          Property Comment As String
 122:          Property LastUpdate As DateTime
 123:      End Class
 124:      Public Class AdmKvmPoolExtent
 125:          Property i As Integer
 126:          Property toKvmPool As Integer
 127:          Property Start As Long
 128:          Property [End] As Long
 129:          Property Comment As String
 130:          Property LastUpdate As DateTime
 131:      End Class
 132:      Public Class AdmKvmVlanSwitch
 133:          Property i As Integer
 134:          Property toKvmHost As Integer
 135:          Property toNetworkInterface As Integer
 136:          Property id As Integer
 137:          Property VlanName As String
 138:          Property VirtSwitch As String
 139:          Property SwitchMac As String
 140:          Property FromIp As String
 141:          Property ToIp As String
 142:          Property IpBroadcast As String
 143:          Property IpNetmask As String
 144:          Property IpGateway As String
 145:          Property Comment As String
 146:          Property LastUpdate As DateTime
 147:      End Class
 148:      Public Class AdmKvmVolume
 149:          Property i As Integer
 150:          Property toKvmPool As Nullable(Of Integer)
 151:          Property toDevicePartition As Nullable(Of Integer)
 152:          Property toVm As Nullable(Of Integer)
 153:          Property Name As String
 154:          Property Path As String
 155:          Property Type As String
 156:          Property Capacity As String
 157:          Property Allocation As String
 158:          Property Comment As String
 159:          Property LastUpdate As DateTime
 160:      End Class
 161:      Public Class AdmUser
 162:          Property i As Integer
 163:          Property Name As String
 164:          Property Comment As String
 165:          Property LastUpdate As DateTime
 166:      End Class
 167:      Public Class AdmVM
 168:          Property i As Integer
 169:          Property toKvmHost As Integer
 170:          Property ToVmNetwork As Integer
 171:          Property toUser As Integer
 172:          Property UUID As String
 173:          Property Id As String
 174:          Property Name As String
 175:          Property OsVersion As String
 176:          Property State As String
 177:          Property CpuSet As String
 178:          Property Vcpu As String
 179:          Property Memory As Integer
 180:          Property SpicePort As Integer
 181:          Property MacAdr As String
 182:          Property AdminLogin As String
 183:          Property AdminPassword As String
 184:          Property Comment As String
 185:          Property LastUpdate As DateTime
 186:      End Class
 187:   
 188:      Public Class AdmKvmBridgePort
 189:          Property i As Integer
 190:          Property toKvmBridge As Integer
 191:          Property BridgePort As Nullable(Of Integer)
 192:          Property Name As String
 193:          Property BridgePortMac As String
 194:          Property Comment As String
 195:          Property LastUpdate As DateTime
 196:      End Class
 197:   
 198:      Public Class AdmVmIp
 199:          Property i As Integer
 200:          Property toKvmBridgePort As Integer
 201:          Property toVm As Integer
 202:          Property Ip As String
 203:          Property Comment As String
 204:          Property LastUpdate As DateTime
 205:      End Class
 206:   
 207:      Function ReadAdmKvmBridgeList(ByRef CN As MySqlConnection) As List(Of AdmKvmBridge)
 208:          Dim AdmKvmBridgeList As New List(Of AdmKvmBridge)
 209:          Dim CMD1 As MySqlCommand
 210:          Try
 211:              CMD1 = New MySqlCommand($"select * from `cryptochestmax`.`KvmBridge`;", CN)
 212:              Dim RDR1 As MySqlDataReader = CMD1.ExecuteReader
 213:              While RDR1.Read
 214:                  AdmKvmBridgeList.Add(New AdmKvmBridge With {
 215:                              .i = CInt(RDR1("i")),
 216:                              .toKvmNetwork = If(IsDBNull(RDR1("toKvmNetwork")), Nothing, RDR1("toKvmNetwork")),
 217:                              .toKvmVlanSwitch = If(IsDBNull(RDR1("toKvmVlanSwitch")), Nothing, RDR1("toKvmVlanSwitch")),
 218:                              .Name = RDR1("Name"),
 219:                              .Id = RDR1("Id"),
 220:                              .STP = RDR1("STP"),
 221:                              .Ip = RDR1("Ip"),
 222:                              .Comment = If(IsDBNull(RDR1("Comment")), "", RDR1("Comment")),
 223:                              .LastUpdate = CDate(RDR1("LastUpdate"))
 224:                                        })
 225:              End While
 226:              RDR1.Close()
 227:          Catch ex As Exception
 228:              Console.WriteLine(ex.Message & CMD1.CommandText)
 229:              CN.Close()
 230:              ReOpenMySQL(CN)
 231:          End Try
 232:          Return AdmKvmBridgeList
 233:      End Function
 ....  

Second part is model to be serialised to JSON.


   1:  Imports Newtonsoft.Json
   2:   
   3:  Partial Module Program
   4:      Public Class KvmReport
   5:          Public Property KvmHostList As List(Of KvmHostReport)
   6:      End Class
   7:   
   8:      Public Class KvmHostReport
   9:          Inherits AdmKvmHost
  10:   
  11:          <JsonProperty(Order:=100)>
  12:          Property VM As List(Of VmReport)
  13:          <JsonProperty(Order:=101)>
  14:          Property Network As List(Of KvmNetworkReport)
  15:          <JsonProperty(Order:=102)>
  16:          Property Storage As List(Of KvmStorageReport)
  17:          <JsonProperty(Order:=103)>
  18:          Property VirtualStorage As List(Of KvmPoolReport)
  19:          <JsonProperty(Order:=104)>
  20:          Property Access As List(Of KvmHostAccessReport)
  21:      End Class
  22:   
  23:      Public Class KvmHostAccessReport
  24:          Inherits AdmKvmHostAccess
  25:          <JsonProperty(Order:=100)>
  26:          Property User As List(Of String)
  27:      End Class
  28:   
  29:      Public Class KvmStorageReport
  30:          Inherits AdmKvmStorageDevice
  31:          <JsonProperty(Order:=100)>
  32:          Property LvmStorage As List(Of KvmLVMReport)
  33:          <JsonProperty(Order:=101)>
  34:          Property PartitionStorage As List(Of KvmDevicePartitionReport)
  35:      End Class
  36:   
  37:      Public Class KvmLVMReport
  38:          Inherits AdmKvmLVM
  39:          <JsonProperty(Order:=100)>
  40:          Property LvmMember As List(Of AdmKvmLVMmember)
  41:      End Class
  42:   
  43:      Public Class KvmDevicePartitionReport
  44:          Inherits AdmKvmDevicePartition
  45:      End Class
  46:   
  47:      Public Class KvmNetworkReport
  48:          Inherits AdmKvmBridge
  49:          <JsonProperty(Order:=100)>
  50:          Property NetworkInterface As List(Of AdmKvmNetworkInterface)
  51:   
  52:          <JsonProperty(Order:=102)>
  53:          Property Bridge As KvmBridgeReport
  54:      End Class
  55:   
  56:      Public Class KvmBridgeReport
  57:          Property VlanSwitch As List(Of AdmKvmVlanSwitch)
  58:          <JsonProperty(Order:=100)>
  59:          Property Bridge As AdmKvmBridge
  60:          <JsonProperty(Order:=101)>
  61:          Property Port As List(Of KvmBridgePortReport)
  62:      End Class
  63:   
  64:      Public Class KvmBridgePortReport
  65:          Inherits AdmKvmBridgePort
  66:          <JsonProperty(Order:=100)>
  67:          Property IP As List(Of String)
  68:      End Class
  69:   
  70:      Public Class KvmPoolReport
  71:          Inherits AdmKvmPool                           'this is ref to KvmStorageReport
  72:          <JsonProperty(Order:=100)>
  73:          Property Volume As List(Of AdmKvmVolume)
  74:          <JsonProperty(Order:=101)>
  75:          Property Extent As List(Of AdmKvmPoolExtent)
  76:      End Class
  77:   
  78:      Public Class VmReport
  79:          Inherits AdmVM
  80:   
  81:          <JsonProperty(Order:=100)>
  82:          Property Ip As List(Of String)
  83:          <JsonProperty(Order:=101)>
  84:          Property VmNetworkName As List(Of String)      'ref to VmNetwork from KvmNetworkReport
  85:          <JsonProperty(Order:=102)>
  86:          Property StorageDeviceName As List(Of Tuple(Of String, String))
  87:          <JsonProperty(Order:=103)>
  88:          Property UserName As String                    'ref to User KvmHostAccessReport
  89:      End Class
  90:   
  91:  End Module

And third main part of this API is function to fill model from raw SQL-tables.


   1:  Imports MySqlConnector
   2:  Imports Newtonsoft.Json
   3:  Imports Newtonsoft.Json.Linq
   4:   
   5:  Partial Module Program
   6:      Function CreateServerReport(CN As MySqlConnection) As String
   7:          Dim AdmKvmReport As New KvmReport
   8:          Dim AdmKvmDevicePartitionList As List(Of AdmKvmDevicePartition) = ReadAdmKvmDevicePartitionList(CN)
   9:          Dim AdmKvmHostList As List(Of AdmKvmHost) = ReadAdmKvmHostList(CN)
  10:          Dim AdmKvmHostAccessList As List(Of AdmKvmHostAccess) = ReadAdmKvmHostAccessList(CN)
  11:          Dim AdmKvmLVMList As List(Of AdmKvmLVM) = ReadAdmKvmLVMList(CN)
  12:          Dim AdmKvmLVMmemberList As List(Of AdmKvmLVMmember) = ReadAdmKvmLVMmemberList(CN)
  13:          Dim AdmKvmNetworkInterfaceList As List(Of AdmKvmNetworkInterface) = ReadAdmKvmNetworkInterfaceList(CN)
  14:          Dim AdmKvmPoolList As List(Of AdmKvmPool) = ReadAdmKvmPoolList(CN)
  15:          Dim AdmKvmStorageDeviceList As List(Of AdmKvmStorageDevice) = ReadAdmKvmStorageDeviceList(CN)
  16:          Dim AdmKvmPoolExtentList As List(Of AdmKvmPoolExtent) = ReadAdmKvmPoolExtentList(CN)
  17:          Dim AdmKvmVlanList As List(Of AdmKvmVlanSwitch) = ReadAdmKvmVlanSwitchList(CN)
  18:          Dim AdmKvmVolumeList As List(Of AdmKvmVolume) = ReadAdmKvmVolumeList(CN)
  19:          Dim AdmUserList As List(Of AdmUser) = ReadAdmUserList(CN)
  20:          Dim AdmVMList As List(Of AdmVM) = ReadAdmVMList(CN)
  21:          Dim AdmKvmBridgeList As List(Of AdmKvmBridge) = ReadAdmKvmBridgeList(CN)
  22:          Dim AdmKvmBridgePortList As List(Of AdmKvmBridgePort) = ReadAdmKvmBridgePortList(CN)
  23:          Dim AdmVmIpList As List(Of AdmVmIp) = ReadAdmVmIpList(CN)
  24:   
  25:          AdmKvmReport.KvmHostList = New List(Of KvmHostReport)
  26:          For I As Integer = 0 To AdmKvmHostList.Count - 1
  27:              AdmKvmReport.KvmHostList.Add(New KvmHostReport With {
  28:                                                          .i = AdmKvmHostList(I).i,
  29:                                                          .Access = New List(Of KvmHostAccessReport),
  30:                                                          .Storage = New List(Of KvmStorageReport),
  31:                                                          .Network = New List(Of KvmNetworkReport),
  32:                                                          .VirtualStorage = New List(Of KvmPoolReport),
  33:                                                          .VM = New List(Of VmReport),
  34:                                                          .OsVersion = AdmKvmHostList(I).OsVersion,
  35:                                                          .ServerName = AdmKvmHostList(I).ServerName,
  36:                                                          .KvmVersion = AdmKvmHostList(I).KvmVersion,
  37:                                                          .UserName = AdmKvmHostList(I).UserName,
  38:                                                          .Password = AdmKvmHostList(I).Password,
  39:                                                          .CpuModel = AdmKvmHostList(I).CpuModel,
  40:                                                          .CpuCount = AdmKvmHostList(I).CpuCount,
  41:                                                          .CpuSocket = AdmKvmHostList(I).CpuSocket,
  42:                                                          .CorePerSocket = AdmKvmHostList(I).CorePerSocket,
  43:                                                          .ThreadPerSocket = AdmKvmHostList(I).ThreadPerSocket,
  44:                                                          .NumaCell = AdmKvmHostList(I).NumaCell,
  45:                                                          .MemorySize = AdmKvmHostList(I).MemorySize,
  46:                                                          .MainServerIP = AdmKvmHostList(I).MainServerIP,
  47:                                                          .MonthPrice = AdmKvmHostList(I).MonthPrice,
  48:                                                          .Location = AdmKvmHostList(I).Location,
  49:                                                          .Comment = AdmKvmHostList(I).Comment,
  50:                                                          .LastUpdate = AdmKvmHostList(I).LastUpdate
  51:                                                   })
  52:          Next
  53:          For I As Integer = 0 To AdmKvmHostList.Count - 1
  54:              'Access - OK
  55:              For j As Integer = 0 To AdmKvmHostAccessList.Count - 1
  56:                  Dim KvmHostAccessReport1 = New KvmHostAccessReport With {
  57:                                                                  .User = New List(Of String),
  58:                                                                  .i = AdmKvmHostAccessList(j).i,
  59:                                                                  .toKvmHost = AdmKvmHostAccessList(j).toKvmHost,
  60:                                                                  .toUser = AdmKvmHostAccessList(j).toUser,
  61:                                                                  .FromIp = AdmKvmHostAccessList(j).FromIp,
  62:                                                                  .Comment = AdmKvmHostAccessList(j).Comment,
  63:                                                                  .LastUpdate = AdmKvmHostAccessList(j).LastUpdate
  64:                          }
  65:                  KvmHostAccessReport1.User = New List(Of String)
  66:                  AdmUserList.Where(Function(X) X.i = AdmKvmHostAccessList(j).toUser).ToList.ForEach(Sub(Y) KvmHostAccessReport1.User.Add(Y.Name))
  67:                  AdmKvmReport.KvmHostList(I).Access.Add(KvmHostAccessReport1)
  68:              Next
  69:              For j As Integer = 0 To AdmKvmStorageDeviceList.Count - 1
  70:                  Dim KvmStorageReport1 = New KvmStorageReport With {
  71:                                      .i = AdmKvmStorageDeviceList(j).i,
  72:                                      .LvmStorage = New List(Of KvmLVMReport),
  73:                                      .PartitionStorage = New List(Of KvmDevicePartitionReport),
  74:                                      .ToKvmHost = AdmKvmStorageDeviceList(j).ToKvmHost,
  75:                                      .Name = AdmKvmStorageDeviceList(j).Name,
  76:                                      .DiskType = AdmKvmStorageDeviceList(j).DiskType,
  77:                                      .DiskId = AdmKvmStorageDeviceList(j).DiskId,
  78:                                      .Model = AdmKvmStorageDeviceList(j).Model,
  79:                                      .Capacity = AdmKvmStorageDeviceList(j).Capacity,
  80:                                      .SectorSize = AdmKvmStorageDeviceList(j).SectorSize,
  81:                                      .Bytes = AdmKvmStorageDeviceList(j).Bytes,
  82:                                      .Sectors = AdmKvmStorageDeviceList(j).Sectors,
  83:                                      .Comment = AdmKvmStorageDeviceList(j).Comment,
  84:                                      .LastUpdate = AdmKvmStorageDeviceList(j).LastUpdate
  85:                          }
  86:                  AdmKvmLVMList.Where(Function(Y) Y.ToKvmStorage = KvmStorageReport1.i).ToList.
  87:                              ForEach(Sub(X) KvmStorageReport1.LvmStorage.Add(
  88:                                       New KvmLVMReport With {
  89:                                      .LvmMember = New List(Of AdmKvmLVMmember),
  90:                                      .i = X.i,
  91:                                      .ToKvmStorage = X.ToKvmStorage,
  92:                                      .PartName = X.PartName,
  93:                                      .LvmName = X.LvmName,
  94:                                      .Fmt = X.Fmt,
  95:                                      .Size = X.Size,
  96:                                      .Free = X.Free,
  97:                                      .Comment = X.Comment,
  98:                                      .LastUpdate = X.LastUpdate
  99:                          }))
 100:                  Dim LvmPresent = KvmStorageReport1.LvmStorage.Where(Function(X) X IsNot Nothing).Select(Function(Y) New With {Y.LvmMember, Y.i}).ToList
 101:                  For Each OneLvm In LvmPresent
 102:                      For Each OneLvmMember In AdmKvmLVMmemberList
 103:                          If OneLvm.i = OneLvmMember.toKvmLVM Then
 104:                              OneLvm.LvmMember.Add(New AdmKvmLVMmember With {
 105:                                          .i = OneLvmMember.i,
 106:                                          .toKvmLVM = OneLvmMember.toKvmLVM,
 107:                                          .DeviceName = OneLvmMember.DeviceName,
 108:                                          .UUID = OneLvmMember.UUID,
 109:                                          .Type = OneLvmMember.Type,
 110:                                          .BlockSize = OneLvmMember.BlockSize,
 111:                                          .Comment = OneLvmMember.Comment,
 112:                                          .LastUpdate = OneLvmMember.LastUpdate
 113:                                      })
 114:                          End If
 115:                      Next
 116:                  Next
 117:                  Dim Partitions = AdmKvmDevicePartitionList.Where(Function(Y) Y.ToKvmStorageDevice IsNot Nothing)
 118:                  Partitions.Where(Function(Y) Y.ToKvmStorageDevice = KvmStorageReport1.i).ToList.
 119:                           ForEach(Sub(X) KvmStorageReport1.PartitionStorage.Add(New KvmDevicePartitionReport With {
 120:                                   .i = X.i,
 121:                                   .ToKvmStorageDevice = X.ToKvmStorageDevice,
 122:                                   .ToKvmLvmDevice = X.ToKvmLvmDevice,
 123:                                   .Name = X.Name,
 124:                                   .Type = X.Type,
 125:                                   .UUID = X.UUID,
 126:                                   .PartUUID = X.PartUUID,
 127:                                   .PtType = X.PtType,
 128:                                   .PartLabel = X.PartLabel,
 129:                                   .BlockSize = X.BlockSize,
 130:                                   .Size = X.Size,
 131:                                   .Start = X.Start,
 132:                                   .[End] = X.[End],
 133:                                   .Sectors = X.Sectors,
 134:                                   .Comment = X.Comment,
 135:                                   .LastUpdate = X.LastUpdate
 136:                       }))
 137:                  AdmKvmReport.KvmHostList(I).Storage.Add(KvmStorageReport1)
 138:              Next
 139:              For j As Integer = 0 To AdmKvmPoolList.Count - 1
 140:                  Dim KvmPoolReport1 = New KvmPoolReport With {
 141:                                      .Volume = New List(Of AdmKvmVolume),
 142:                                      .Extent = New List(Of AdmKvmPoolExtent),
 143:                                      .i = AdmKvmPoolList(j).i,
 144:                                      .toStorageDevice = AdmKvmPoolList(j).toStorageDevice,
 145:                                      .Type = AdmKvmPoolList(j).Type,
 146:                                      .Name = AdmKvmPoolList(j).Name,
 147:                                      .State = AdmKvmPoolList(j).State,
 148:                                      .Autostart = AdmKvmPoolList(j).Autostart,
 149:                                      .UUID = AdmKvmPoolList(j).UUID,
 150:                                      .Format = AdmKvmPoolList(j).Format,
 151:                                      .Path = AdmKvmPoolList(j).Path,
 152:                                      .Capacity = AdmKvmPoolList(j).Capacity,
 153:                                      .Allocation = AdmKvmPoolList(j).Allocation,
 154:                                      .Available = AdmKvmPoolList(j).Available,
 155:                                      .Comment = AdmKvmPoolList(j).Comment,
 156:                                      .LastUpdate = AdmKvmPoolList(j).LastUpdate
 157:                              }
 158:                  Dim CurVulume = AdmKvmVolumeList.Where(Function(X) X.toKvmPool = KvmPoolReport1.i).ToList
 159:                  CurVulume.ForEach(Sub(X) KvmPoolReport1.Volume.Add(X))
 160:                  Dim CurExtent = AdmKvmPoolExtentList.Where(Function(X) X.toKvmPool = KvmPoolReport1.i).ToList
 161:                  CurExtent.ForEach(Sub(X) KvmPoolReport1.Extent.Add(X))
 162:                  AdmKvmReport.KvmHostList(I).VirtualStorage.Add(KvmPoolReport1)
 163:              Next
 164:              'Network - ok
 165:              For j As Integer = 0 To AdmKvmBridgeList.Count - 1
 166:                  Dim KvmNetworkReport1 = New KvmNetworkReport With {
 167:                                      .NetworkInterface = New List(Of AdmKvmNetworkInterface),
 168:                                      .Bridge = New KvmBridgeReport,
 169:                                      .i = AdmKvmBridgeList(j).i,
 170:                                      .toKvmNetwork = AdmKvmBridgeList(j).toKvmNetwork,
 171:                                      .toKvmVlanSwitch = AdmKvmBridgeList(j).toKvmVlanSwitch,
 172:                                      .Name = AdmKvmBridgeList(j).Name,
 173:                                      .Id = AdmKvmBridgeList(j).Id,
 174:                                      .STP = AdmKvmBridgeList(j).STP,
 175:                                      .Ip = AdmKvmBridgeList(j).Ip,
 176:                                      .Comment = AdmKvmBridgeList(j).Comment,
 177:                                      .LastUpdate = AdmKvmBridgeList(j).LastUpdate
 178:                          }
 179:   
 180:                  AdmKvmNetworkInterfaceList.Where(Function(X) X.toKvmHost = KvmNetworkReport1.i).ToList.
 181:                                      ForEach(Sub(X) KvmNetworkReport1.NetworkInterface.Add(New AdmKvmNetworkInterface With {
 182:                                      .i = X.i,
 183:                                      .toKvmHost = X.toKvmHost,
 184:                                      .Name = X.Name,
 185:                                      .Ip = X.Ip,
 186:                                      .Gateway = X.Gateway,
 187:                                      .Netmask = X.Netmask,
 188:                                      .Broadcast = X.Broadcast,
 189:                                      .Mac = X.Mac,
 190:                                      .Comment = X.Comment,
 191:                                      .LastUpdate = X.LastUpdate
 192:                                      }))
 193:                  If KvmNetworkReport1.toKvmVlanSwitch IsNot Nothing Then
 194:                      For k As Integer = 0 To AdmKvmBridgeList.Count - 1
 195:                          If AdmKvmBridgeList(k).toKvmVlanSwitch IsNot Nothing Then
 196:                              KvmNetworkReport1.Bridge = New KvmBridgeReport With {
 197:                                          .Bridge = AdmKvmBridgeList.Where(Function(X) X.toKvmVlanSwitch IsNot Nothing).Where(Function(X) X.toKvmVlanSwitch = KvmNetworkReport1.toKvmVlanSwitch).FirstOrDefault,
 198:                                          .VlanSwitch = New List(Of AdmKvmVlanSwitch),
 199:                                          .Port = New List(Of KvmBridgePortReport)}
 200:                              AdmKvmBridgePortList.Where(Function(X) KvmNetworkReport1.Bridge.Bridge IsNot Nothing).Where(Function(X) X.toKvmBridge = KvmNetworkReport1.Bridge.Bridge.i).ToList.ForEach(Sub(X) KvmNetworkReport1.Bridge.Port.Add(New KvmBridgePortReport With {
 201:                                           .IP = AdmVmIpList.Where(Function(Z) Z.toKvmBridgePort = X.i).Select(Function(Z) Z.Ip).ToList,
 202:                                           .i = X.i,
 203:                                           .toKvmBridge = X.toKvmBridge,
 204:                                           .BridgePort = X.BridgePort,
 205:                                           .Name = X.Name,
 206:                                           .BridgePortMac = X.BridgePortMac,
 207:                                           .Comment = X.Comment,
 208:                                           .LastUpdate = X.LastUpdate
 209:                                        }))
 210:                              KvmNetworkReport1.Bridge.VlanSwitch = AdmKvmVlanList.Where(Function(X) X.i = KvmNetworkReport1.Bridge.Bridge.toKvmVlanSwitch).ToList
 211:                          End If
 212:                      Next
 213:                  End If
 214:   
 215:   
 216:                  AdmKvmReport.KvmHostList(I).Network.Add(KvmNetworkReport1)
 217:              Next
 218:              'VLAN-OK
 219:              For j As Integer = 0 To AdmVMList.Count - 1
 220:                  Dim VmReport1 As New VmReport With {
 221:                                          .VmNetworkName = New List(Of String),
 222:                                          .Ip = New List(Of String),
 223:                                          .StorageDeviceName = New List(Of Tuple(Of String, String)),
 224:                                          .i = AdmVMList(j).i,
 225:                                          .toKvmHost = AdmVMList(j).toKvmHost,
 226:                                          .ToVmNetwork = AdmVMList(j).ToVmNetwork,
 227:                                          .toUser = AdmVMList(j).toUser,
 228:                                          .UUID = AdmVMList(j).UUID,
 229:                                          .Id = AdmVMList(j).Id,
 230:                                          .Name = AdmVMList(j).Name,
 231:                                          .OsVersion = AdmVMList(j).OsVersion,
 232:                                          .State = AdmVMList(j).State,
 233:                                          .CpuSet = AdmVMList(j).CpuSet,
 234:                                          .Vcpu = AdmVMList(j).Vcpu,
 235:                                          .Memory = AdmVMList(j).Memory,
 236:                                          .SpicePort = AdmVMList(j).SpicePort,
 237:                                          .MacAdr = AdmVMList(j).MacAdr,
 238:                                          .AdminLogin = AdmVMList(j).AdminLogin,
 239:                                          .AdminPassword = AdmVMList(j).AdminPassword,
 240:                                          .Comment = AdmVMList(j).Comment,
 241:                                          .LastUpdate = AdmVMList(j).LastUpdate
 242:                              }
 243:                  VmReport1.UserName = AdmUserList.Where(Function(X) X.i = VmReport1.toUser).FirstOrDefault.Name 'ref to User KvmHostAccessReport
 244:                  VmReport1.VmNetworkName = AdmKvmBridgeList.Where(Function(X) X.i = VmReport1.ToVmNetwork).Select(Of String)(Function(X) X.Name).ToList 'ref to VmNetwork from KvmNetworkReport
 245:                  VmReport1.Ip = AdmVmIpList.Where(Function(X) X.toVm = VmReport1.i).Select(Of String)(Function(X) X.Ip).ToList 'ref to VmNetwork from KvmNetworkReport
 246:                  For Each One In AdmKvmVolumeList
 247:                      If One.toVm IsNot Nothing Then
 248:                          If One.toVm = VmReport1.i Then
 249:                              VmReport1.StorageDeviceName.Add(New Tuple(Of String, String)(One.Path, One.Capacity))
 250:                          End If
 251:   
 252:                      End If
 253:                  Next
 254:                  AdmKvmReport.KvmHostList(I).VM.Add(VmReport1)
 255:              Next
 256:          Next
 257:          '
 258:          Dim JAdmKvmReport As JObject = JToken.FromObject(AdmKvmReport)
 259:          Dim AdmKvmStringResult As String = JsonConvert.SerializeObject(JAdmKvmReport, New JsonSerializerSettings With {.Formatting = Formatting.Indented})
 260:          Return AdmKvmStringResult
 261:      End Function
 262:  End Module



Kvm context:



Comments ( )
Link to this page: http://www.vb-net.com/KvmReport/Index.htm
< THANKS ME>